安全・安心住まいづくり支援事業
令和7年度の事業については、受付を終了しました。
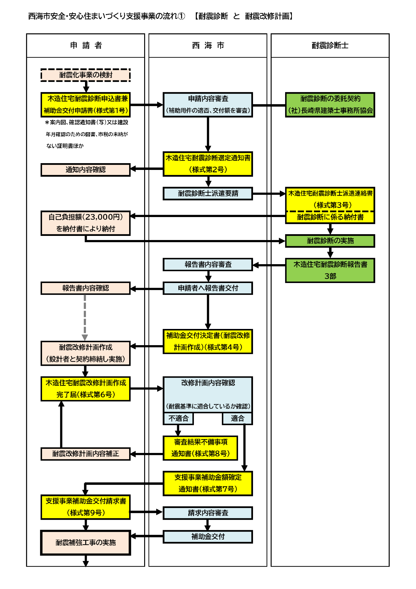
地震発生時における木造住宅の倒壊等の被害を最小限に抑えるため、耐震診断費の一部を助成します。
また、耐震診断の結果、耐震基準に適合しないと判断された住宅については、耐震改修計画作成費、耐震改修工事費の一部をそれぞれ補助します。
助成内容
耐震診断
診断費136,000円のうち113,000円を助成。(自己負担額23,000円)
注意:実情に応じて別途支払いが必要になる場合があります。
耐震改修計画
診断の結果、耐震基準に適合しない住宅において、耐震改修計画作成費用の3分の2の額(上限7万円)を補助。
耐震改修工事
旧・新基準木造住宅のうち、耐震診断の結果、耐震化のための基準に適合しない住宅を耐震基準に適合させるために実施する改修工事費用の2分の1の額(上限60万円)を補助。
注意:市内に本店、支店、営業所等を有し、建設業法第3条第1項の規定による建設業の許可を受けた事業所が行う工事であること。
対象住宅
次のいずれにも該当する住宅。
- 旧基準木造住宅であるもの (昭和56年5月31日以前に建築基準法(昭和25年法律第201号)第6条第1項に規定する建築確認を受けて建築された戸建木造住宅)
- 新基準木造住宅であるもの(昭和56年6月1日から平成12年5月31日までの間に建築基準法第6条第1項に規定する建築確認を受けて建築された戸建木造住宅)
- 階数が3以下のもの
- 在来軸組工法、伝統的工法又は枠組壁工法により建築されたもの(混構造のものにあっては、立体的なもので、その木造の部分に限る。)
- 所有者(市税を滞納していない者に限る。)が現に居住するもの
申込方法
申込書に必要事項を記入のうえ、必要書類を添えて提出してください。
他にも要件がありますので、事前にご相談ください。
申込期間
令和7年度の事業については、受付を終了しました。
事業の流れ


要綱及び提出様式
西海市安全・安心住まいづくり支援事業実施要綱 (PDFファイル: 164.0KB)
様式(西海市安全・安心住まいづくり支援事業).doc (Wordファイル: 105.5KB)







